请您填写真实有效信息,方便您的体验

公司名称

联系人

手机号码

QQ号码

意向产品

请您填写真实有效信息,方便您的体验

提交成功,我们会尽快与您联系并开通免费试用服务,如您需紧急开通试用请拨打我们热线电话:4008-296-096

2020-2021中国百货零售业发展报告

发布时间: 2021/4/27 17:29:12 查看次数: 1690 发布者: admin


《2020-2021中国百货零售业发展报告》显示,2020年初突如其来的新冠疫情大大加快了中国百货企业的转型步伐,各环节数字化进程明显提速,百货企业积极拥抱社交电商和直播带货,并利用各类平台搭建私域流量。

中国百货商业协会与冯氏集团利丰研究中心共同发布了《2020-2021中国百货零售业发展报告》。

报告显示,2020年初突如其来的新冠疫情大大加快了中国百货企业的转型步伐,各环节数字化进程明显提速,百货企业积极拥抱社交电商和直播带货,并利用各类平台搭建私域流量。

疫情和居家隔离政策对依赖线下客流量的零售业影响重大,百货业在疫情期间受到重创,百货企业营收和利润普遍大幅下滑。得益于中国疫情在2020年上半年得到有效控制,下半年消费持续恢复,各大百货商场陆续开始重新营业,同时百货企业通过在线渠道积极自救。从业绩看,超过七成百货企业的全年凈利润为正。

疫情迫使百货企业加快开展线上线下融合的全渠道业务。根据中国百货商业协会和利丰研究中心共同发起的问卷调查,近九成受访企业表示已经开展线上业务,业务模式包括微信小程序/公众号商城、直播带货、团购服务、到家业务等。另外,66%的受访企业表示,与去年同期相比,线上业务销售额有明显提升。

此外,国内消费品市场规模不断扩大,消费结构也在发生着重大变化,消费者对提高生活质量类的消费需求不断增加。过去一年,奢侈品类商品业绩亮眼,带动高端百货企业业绩增长;化妆品成为百货企业主打品类,不少百货企业开始大力布局商场美妆区。

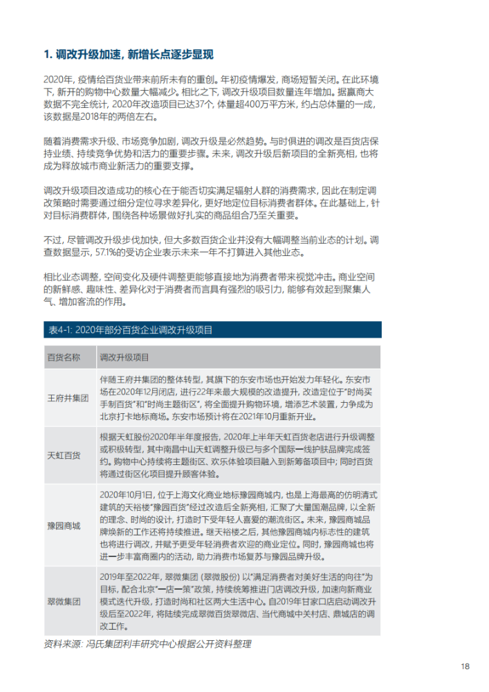
为配合顾客逐渐提升的质量类和体验类消费需求,行业调整改造升级趋势明显。不少百货企业在2020年重新调整空间利用,升级硬件水平,同时增加各类互动体验,如加大引进餐饮项目、艺文展览、儿童娱乐等。改造升级完成后,这些体验项目普遍为商场带来大量客流,同时增加了商场的人气。

展望未来,报告也针对百货业的发展,提出了系列政策建议 — 挖掘并重视百货店在城市的商业地标价值、加快数字化向深水区迈进、政府给予适当财政补贴激活消费、加强百货店在城市的商业调控规划、以及推进国有控股零售企业的混合所有制改革。

以下是报告:


拥有一个会员系统或仅是尝试一下新的想法

赢在会员、赢在创新、赢在快人一步,东云一直秉持创新创造价值的核心价值观,突破瓶颈、创新创造业内好用、实用、易用的会员系统。

免费体验
4008-296-096 13005413235